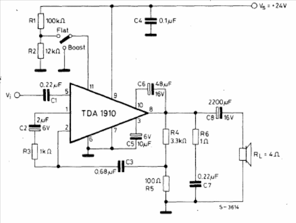
The integrated circuit used is not common today. The circuit presents a bass boost according to the curve given next to the diagram when the switch is activated. The source current must be at least 1 A. The circuit is from the SGS linear circuit manual.





