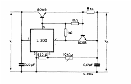
The integrated circuit used in this circuit is not common today, because it is a configuration obtained in the SGS integrated circuits manual of 1982. The transistor admits equivalent according to the desired current at the output.

The integrated circuit used in this circuit is not common today, because it is a configuration obtained in the SGS integrated circuits manual of 1982. The transistor admits equivalent according to the desired current at the output.
