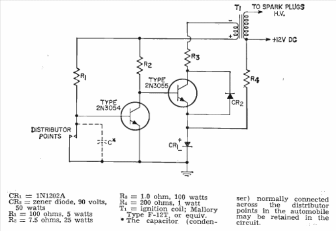
We found this 12 V ignition circuit in the 1964 RCA transistor manual. The 2N3054 can be replaced by the TIP41C. The two transistors must be provided with heat sinks.
This antenna tuner was found in a 1995 publication in the 1993 Electronics Hobbyists Handbook. The coil...
This circuit is from the 1982 SGS Linear Circuits Manual. The circuit provides currents from 35 mA...
ROHM Semiconductor is featured in a new line of IR LEDs, Proximity Optical Sensors and Ambient...