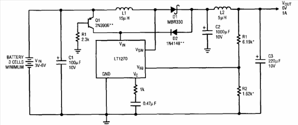
This circuit is from LinearTechnology Applications of 1997. The circuit uses components of the time used to raise the voltage of a battery from 3 to 6 V.
With the components indicated, the circuit oscillates at 20 MHz. The coils and capacitors can be...
We found this preamplifier circuit with high input resistance, on the order of 30 M ohms, in an...
This symmetrical 1.2 to 35 V source was found in a 1994 documentation. The integrated circuits are...