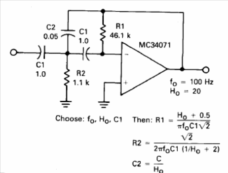
This configuration can be made based on other operational amplifiers. For other frequencies, the formulas are given next to the diagram. The circuit is from Motorola's 1990 Linear Databook. The power supply must be symmetrical.