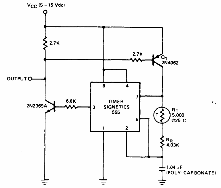
This Signetics precision circuit from a 1977 manual provides a signal whose frequency varies with temperature. The PNP transistor can be a BC558 and the NPN a BC548. The thermistor or NTC has a nominal resistance of around 5k at 25º C.
This Signetics precision circuit from a 1977 manual provides a signal whose frequency varies with temperature. The PNP transistor can be a BC558 and the NPN a BC548. The thermistor or NTC has a nominal resistance of around 5k at 25º C.