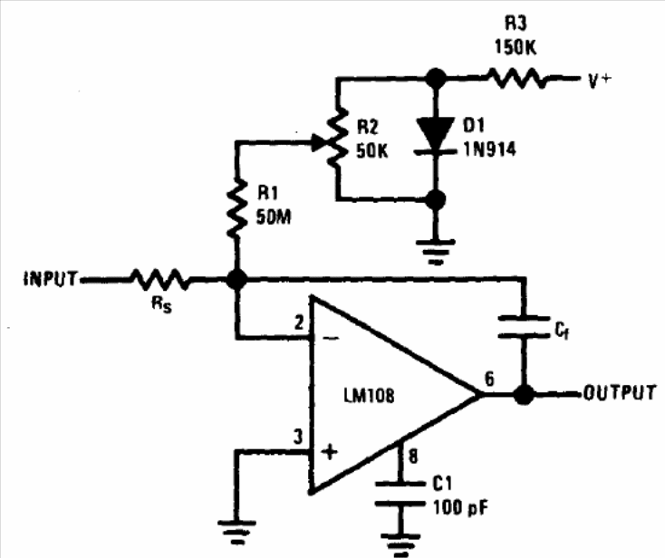
We found this circuit in the Linear Applications Handbook of the National Semiconductor of 1994. The circuit can be implemented with more modern operational amplifiers and the resistors can have their values approximate to the current standards.
We found this circuit in the Linear Applications Handbook of the National Semiconductor of 1994. The circuit can be implemented with more modern operational amplifiers and the resistors can have their values approximate to the current standards.