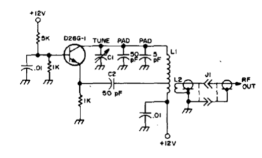
The transistor of this oscillator can be 2N2222. L1 is formed by 9 turns of wire 26 with a socket one turn above the earth side and L2 is formed by 1 or 2 turns on L1. The circuit has a power of 20 mW. We found this configuration in a publication for radio amateurs in 1974. The circuit is of low power, but it can be used to excite power stages in a transmitter.




