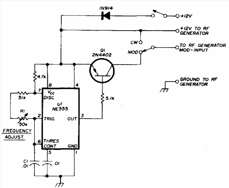
This circuit is from a 1976 amateur radio manual. The transistor can be the BD136 and the frequency adjustment is done in a potentiometer. The supply can be done with voltages from 6 to 15 V.
The TTL circuit shown in the figure generates a 1 MHz rectangular signal depending on the 20-200 pF...
This assisted ignition circuit (which reduces the spark current) dates to the time when cars had...
This amplifier uses an integrated circuit from the 70s, which is no longer common on the market. The...