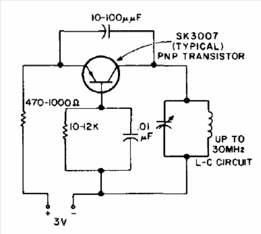
We found this simple oscillator in a 1977 amateur radio documentation. It can oscillate up to 30 MHz with a common PNP transistor like the BC558. With an RF PNP we can go beyond 100 MHz, reducing the capacitor between the collector and the emitter to values between 1 pF and 4.7 pF typically.




