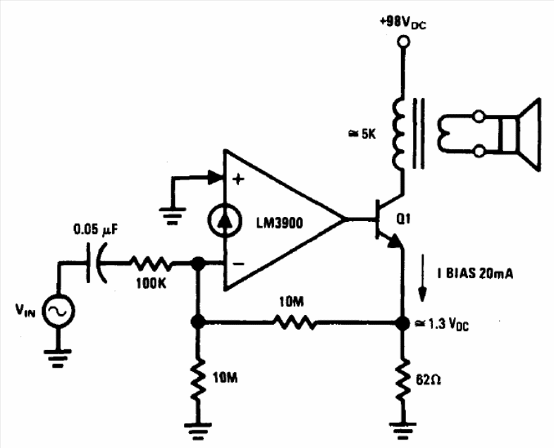
The output stage of this amplifier can operate at high voltage. The transistor must be a high voltage type with a Vce of at least 200 V. The circuit is from the National Semiconductor's Linear Applications Handbook of 1994. The critical component of the project is the transformer used in tube circuits.




