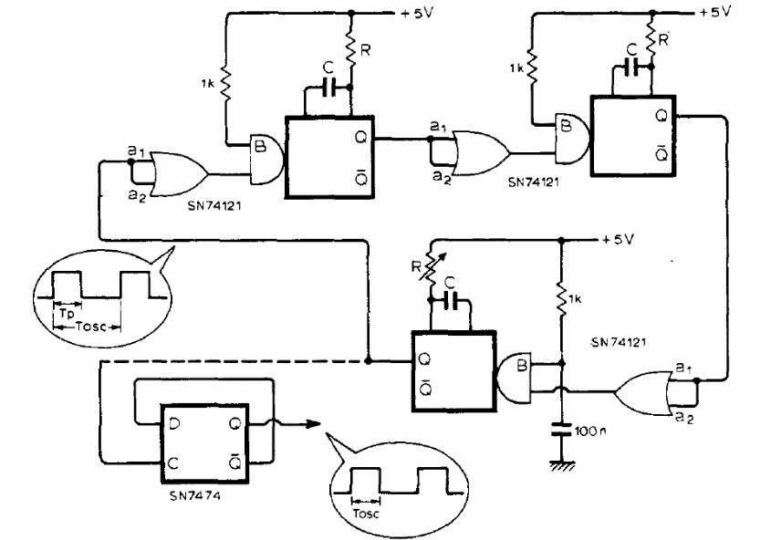
This oscillator was found in a 1976 documentation. The no specified components indicate circuit timings in the range of 150 ns to 120 seconds. The supply must be made with 5 V.
This circuit is an excellent shield for microcontrollers and was found in the October 1987 Radio...
We found this circuit in a 1981 publication, when it was still possible to find 22.5 V batteries (used...
This grid-dip meter was found in a 1956 documentation from Sylvania. It can be implemented with...