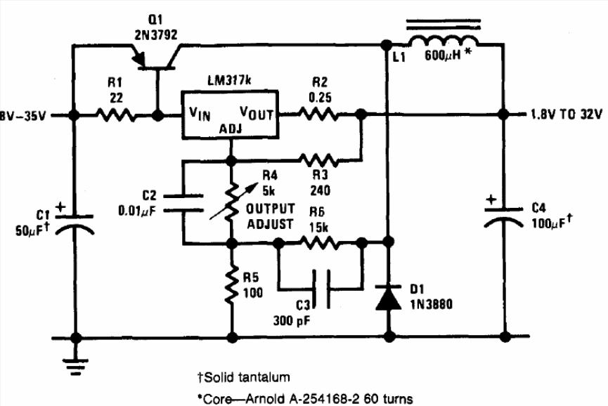
This regulator for switching sources up to 3 A was suggested by the Linear Applications Handbook of the National Semiconductor of 1994. The integrated circuit must have a heat radiator. The Q1 transistor can be a TIP42 with a good heat radiator
This regulator for switching sources up to 3 A was suggested by the Linear Applications Handbook of the National Semiconductor of 1994. The integrated circuit must have a heat radiator. The Q1 transistor can be a TIP42 with a good heat radiator