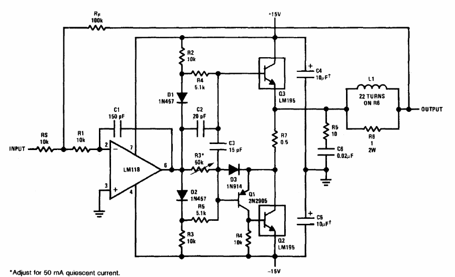
This circuit is suggested by National Semiconductor in its Linear Applications Handbook. It makes use of special power transistors, not easy to obtain and the operational admits equivalents. National does not indicate the circuit's power.
This circuit is suggested by National Semiconductor in its Linear Applications Handbook. It makes use of special power transistors, not easy to obtain and the operational admits equivalents. National does not indicate the circuit's power.