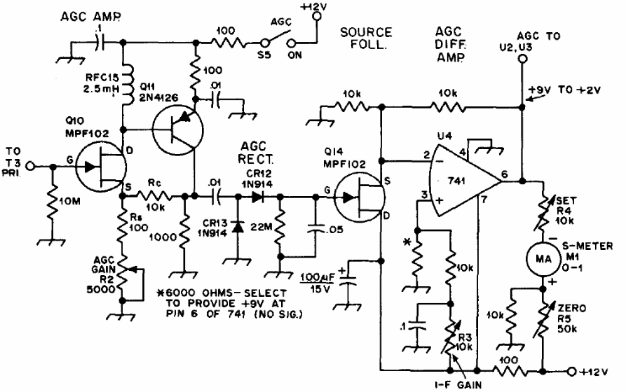
This circuit was found in a publication for radio amateurs in 1978. The circuit is an automatic gain control that can be used in communications receivers. The PNP transistor can be the BC557 and the circuit is connected to the audio input, indicating the signal level and its control.




