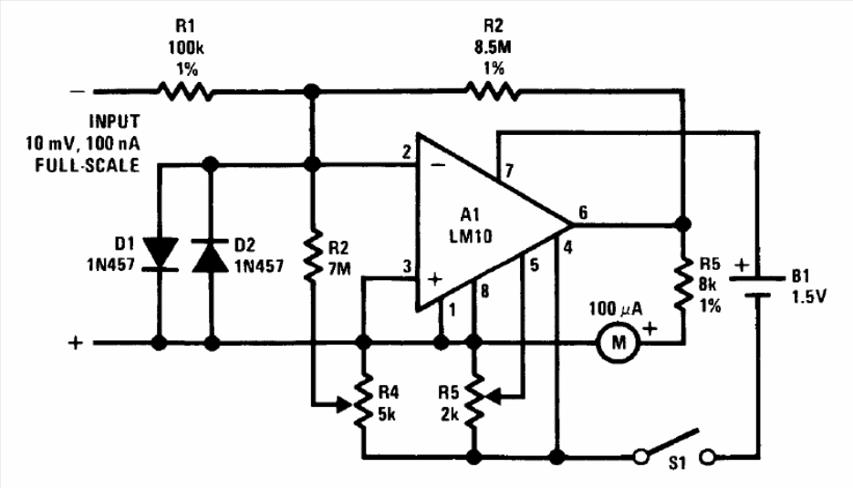
The LM10 is not common today, but the circuit can be adapted to operate with equivalent components. The circuit is from the 1994 Linear Applications Handbook by National Semiconductor.
This circuit was found in an old American magazine for radio amateurs. The circuit is based on a...
The LDO series (Low Dropout) TPS80 from Texas Instruments (www.ti.com) can provide output voltages...
This circuit is from Motorola's 1990 Linear Databook. We can implement it with other operational...