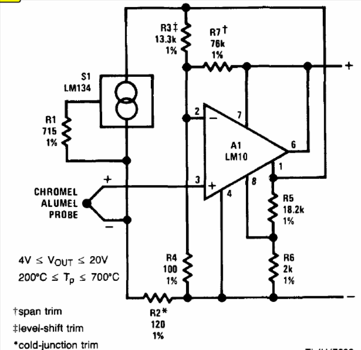
The components used in this National Semiconductor circuit are not common today, but the configuration can be adapted to use more modern components.
This circuit was found in an old American magazine for radio amateurs. The circuit is based on a...
The LDO series (Low Dropout) TPS80 from Texas Instruments (www.ti.com) can provide output voltages...
This circuit is from Motorola's 1990 Linear Databook. We can implement it with other operational...