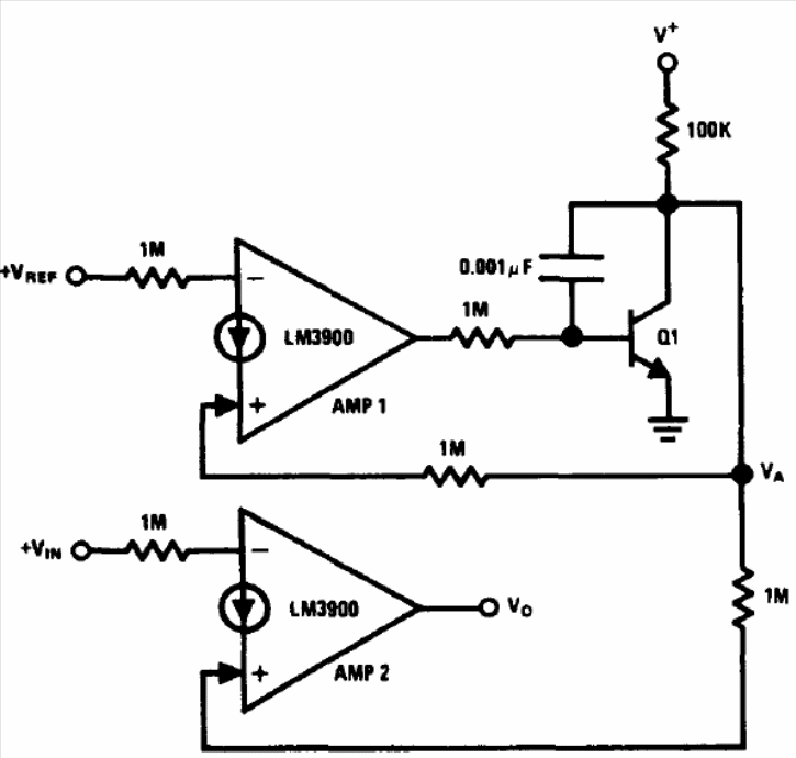
We found this circuit in the Linear Applications Handbook by National Semiconductor. It uses the LM3900, an operational transconductance amplifier as a base. Q1 can be a 2N2222 or similar.
This circuit is suggested by National Semiconductor and makes use of the negative regulator LM2990...
This circuit was found in a 90s Radio Electronics. MOSFETs must have excellent heat sinks and heat and...
An oscillator slightly different from the previous one also appeared in Radio Electronics magazine in...