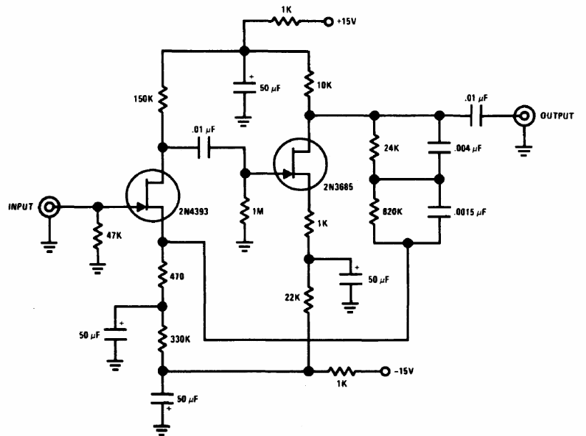
In recovering vinyl media with turntables with magnetic capsules the circuit below can be useful. It was suggested by National Semiconductor in its 1994 Linear Applications Handbook. The FETs can be the BF245, and the power supply is symmetrical.
In recovering vinyl media with turntables with magnetic capsules the circuit below can be useful. It was suggested by National Semiconductor in its 1994 Linear Applications Handbook. The FETs can be the BF245, and the power supply is symmetrical.