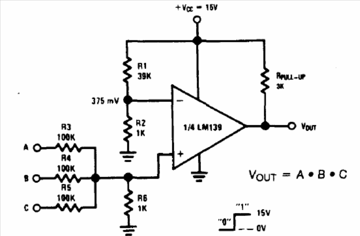
The circuit shown is an AND gate with three inputs using a comparator of the four existing in an LM139. The circuit is from National Semiconductor's Linear Applications Handbook. The power supply does not have to be symmetrical.
The circuit shown is an AND gate with three inputs using a comparator of the four existing in an LM139. The circuit is from National Semiconductor's Linear Applications Handbook. The power supply does not have to be symmetrical.