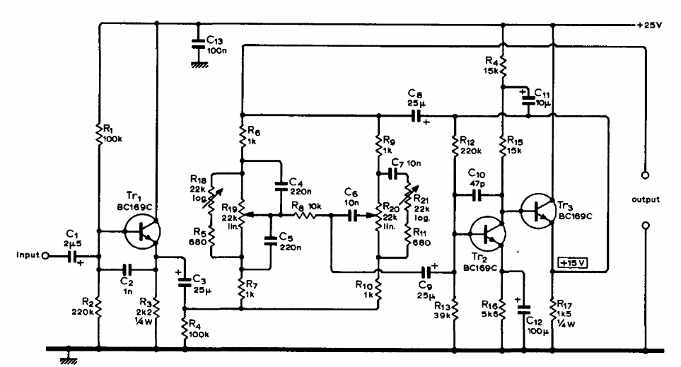
We found this circuit in a 1974 technical documentation. The circuit can be made with BC549 transistors instead of BC169. The power supply must have excellent filtration and the signal cables must be shielded.
We found this circuit in a 1974 technical documentation. The circuit can be made with BC549 transistors instead of BC169. The power supply must have excellent filtration and the signal cables must be shielded.