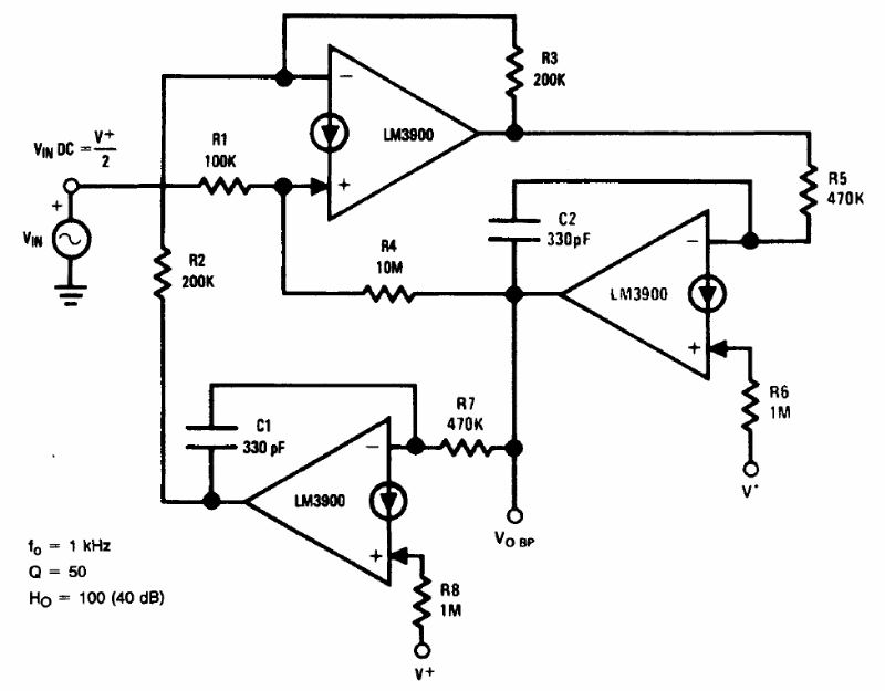
This filter with a Q factor of 50 was found in the Linear Applications Handbook by National Semiconductor. It makes use of a transconductance operational amplifier, which can be changed to operate on other frequencies.
This filter with a Q factor of 50 was found in the Linear Applications Handbook by National Semiconductor. It makes use of a transconductance operational amplifier, which can be changed to operate on other frequencies.