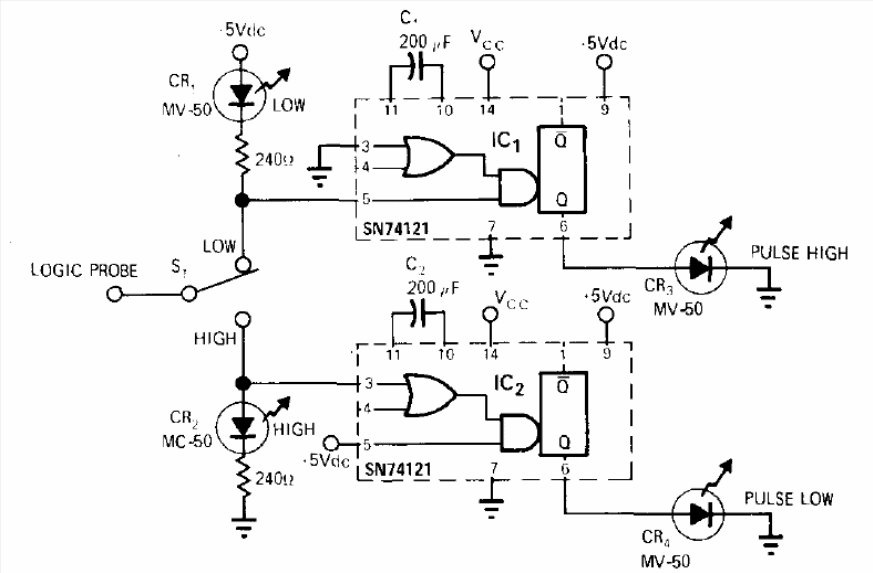
This circuit is indicated for the analysis of pulses in TTL circuits. The circuit is from a documentation from the 70s and must be powered with a 5V voltage.
This circuit is suggested by National Semiconductor and makes use of the negative regulator LM2990...
This circuit was found in a 90s Radio Electronics. MOSFETs must have excellent heat sinks and heat and...
An oscillator slightly different from the previous one also appeared in Radio Electronics magazine in...