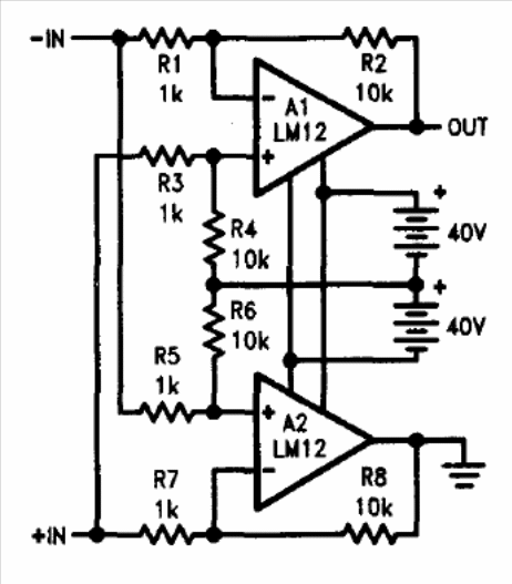
This configuration shows how to use two National Semiconductor 4 A amplifiers bridged. The circuit is from the 1994 Linear Applications Handbook.

This configuration shows how to use two National Semiconductor 4 A amplifiers bridged. The circuit is from the 1994 Linear Applications Handbook.
