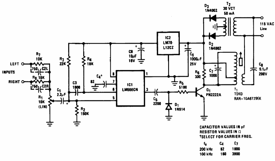
With this circuit it is possible to implement a wireless ambient sound distribution system using the power grid. The circuit is suggested by National Semiconductor in its 1994 Linear Applications Handbook. The coil can be wound with 300 turns of AWG 28 wire, and taken at 100 turns, with the secondary formed by 40 turns of the same wire in the same core.




