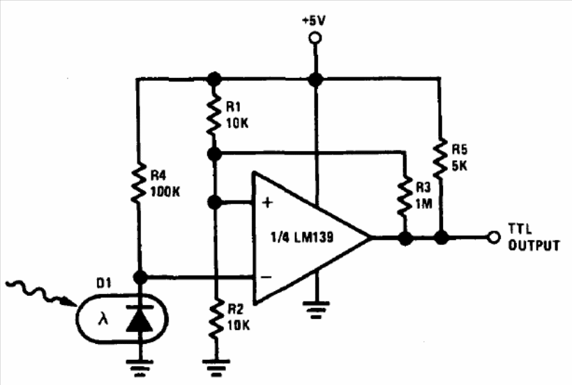
The circuit shown, for reading perforated paper or the presence of paper, was suggested by National Semiconductor in its Linear Applications Handbook. The circuit has a TTL compatible output and is powered by a 5 V source.
The circuit shown, for reading perforated paper or the presence of paper, was suggested by National Semiconductor in its Linear Applications Handbook. The circuit has a TTL compatible output and is powered by a 5 V source.