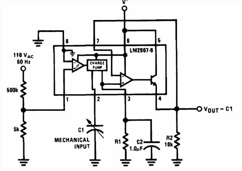
This circuit is from the Linear Applications Handbook from National Semiconductor, providing an output voltage proportional to the capacitance of the transducer used. The circuit can be used as a shield.
This circuit is from the Linear Applications Handbook from National Semiconductor, providing an output voltage proportional to the capacitance of the transducer used. The circuit can be used as a shield.