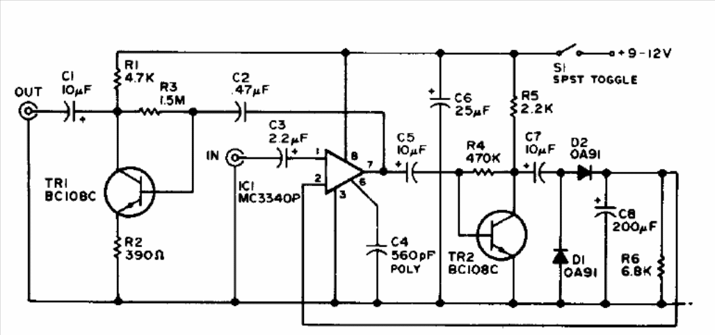
This circuit is from a 1976 publication and can be assembled with more modern operational amplifiers. The transistors can be the BC548. The circuit compresses the dynamic range of the audio signals, thus increasing the performance of amplitude-modulated transmitters.




