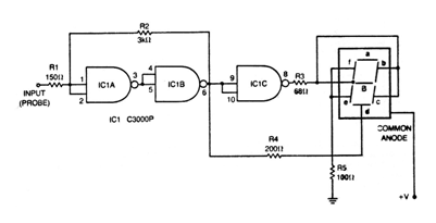
Although we found this circuit in an old documentation from the 70's it can still be assembled with TTL ports of type 7400 instead of the original ones. The circuit is supplied with 5 V and instead of the 7-segment display we can use common LEDs for status indication. The circuit can be powered directly by the 5 V of the circuit being analyzed.




