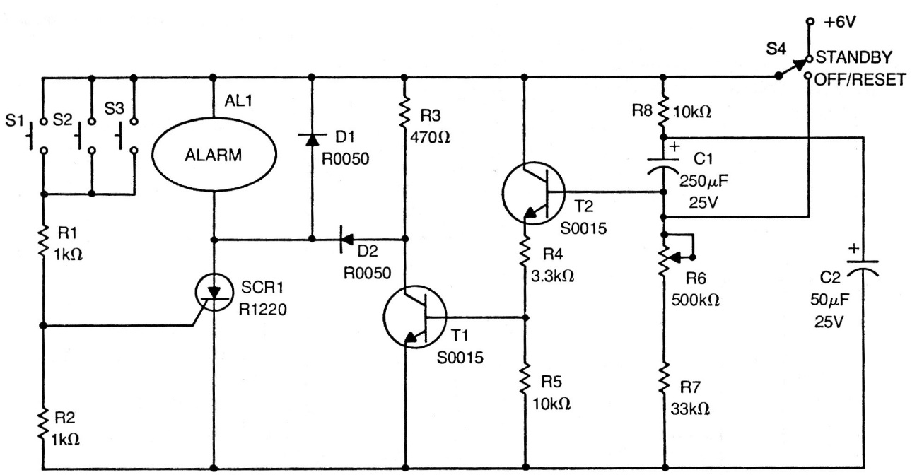
We found this circuit in an old American publication. It can be mounted with TIC106 type SCRs and BC548 transistors. The circuit has a locking system that arms the circuit after a certain time. Capacitors can have their values approximated by current standards. We suggest using a 12 V relay in place of the alarm and supplying the circuit with this voltage.




