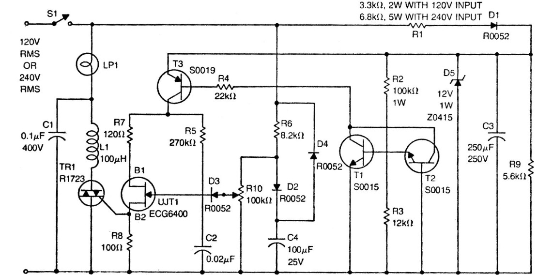
This circuit is from a publication from the 70s, but it can be implemented with modern components such as the TIC series triacs, 2N2646 as unijunction, BC548 for NPN transistors and BC558 for PNP. The diodes can be 1N4004 (110V) or 1N4007 (220V). The circuit can operate on the 110 V and 220 V network, but only with incandescent lamps. Approximate values of the components can be tested to obtain the best performance with the most modern equivalents.




