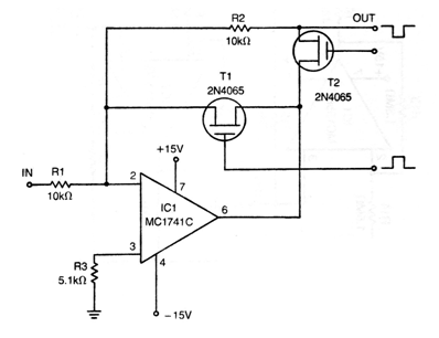
The operational amplifier of this configuration from the 70s is the 741 in its Motorola version from the 70s. The FETs can be the BF245 or equivalent. The power supply must be symmetrical according to the characteristics of the components and the application.
.




