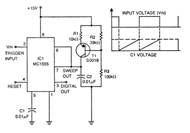
This configuration was found in an old technical documentation from the 70s, but it can be implemented with a BC558 transistor. The integrated circuit is the old Motorola version of the 555. The frequency of this circuit depends on C2 and must be within the limits allowed by the 555. The power supply, in fact, can be made with voltages from 6 to 15 V and the source does not need to be symmetrical. The circuit has a trigger input.




