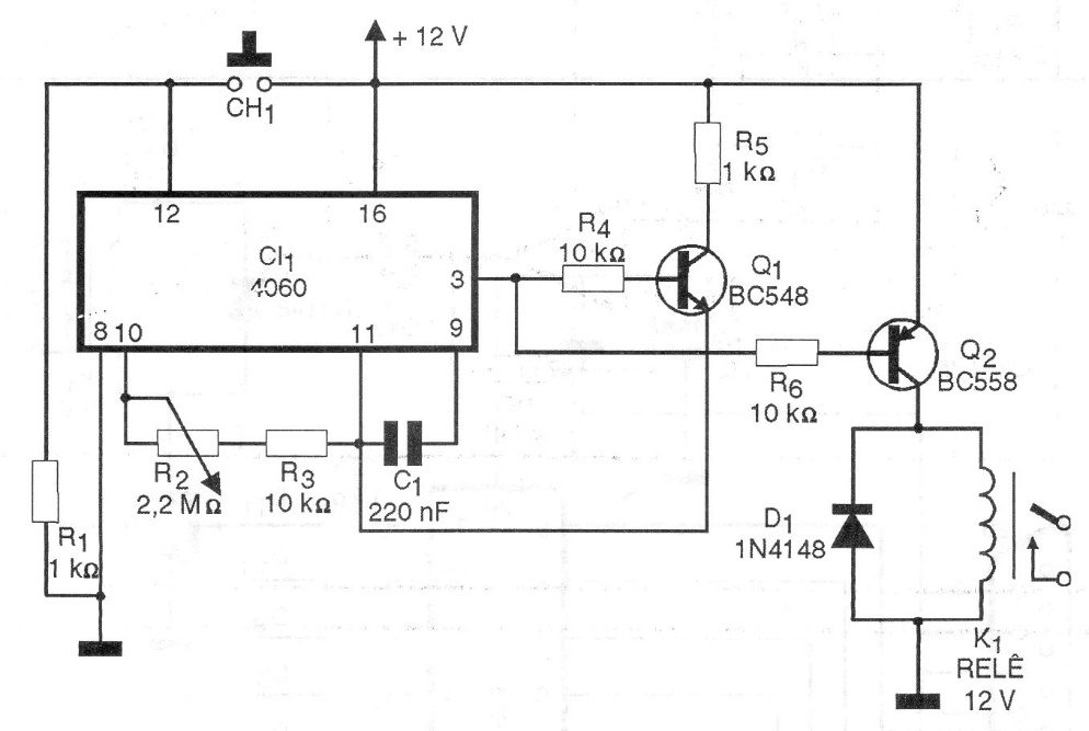
With this timer we can start between 30 seconds and one and a half seconds, time set in the pot. The supply can be made with 6 or 12 V depending on the relay used. Even longer times can be achieved by increasing the capacitor.
With this timer we can start between 30 seconds and one and a half seconds, time set in the pot. The supply can be made with 6 or 12 V depending on the relay used. Even longer times can be achieved by increasing the capacitor.