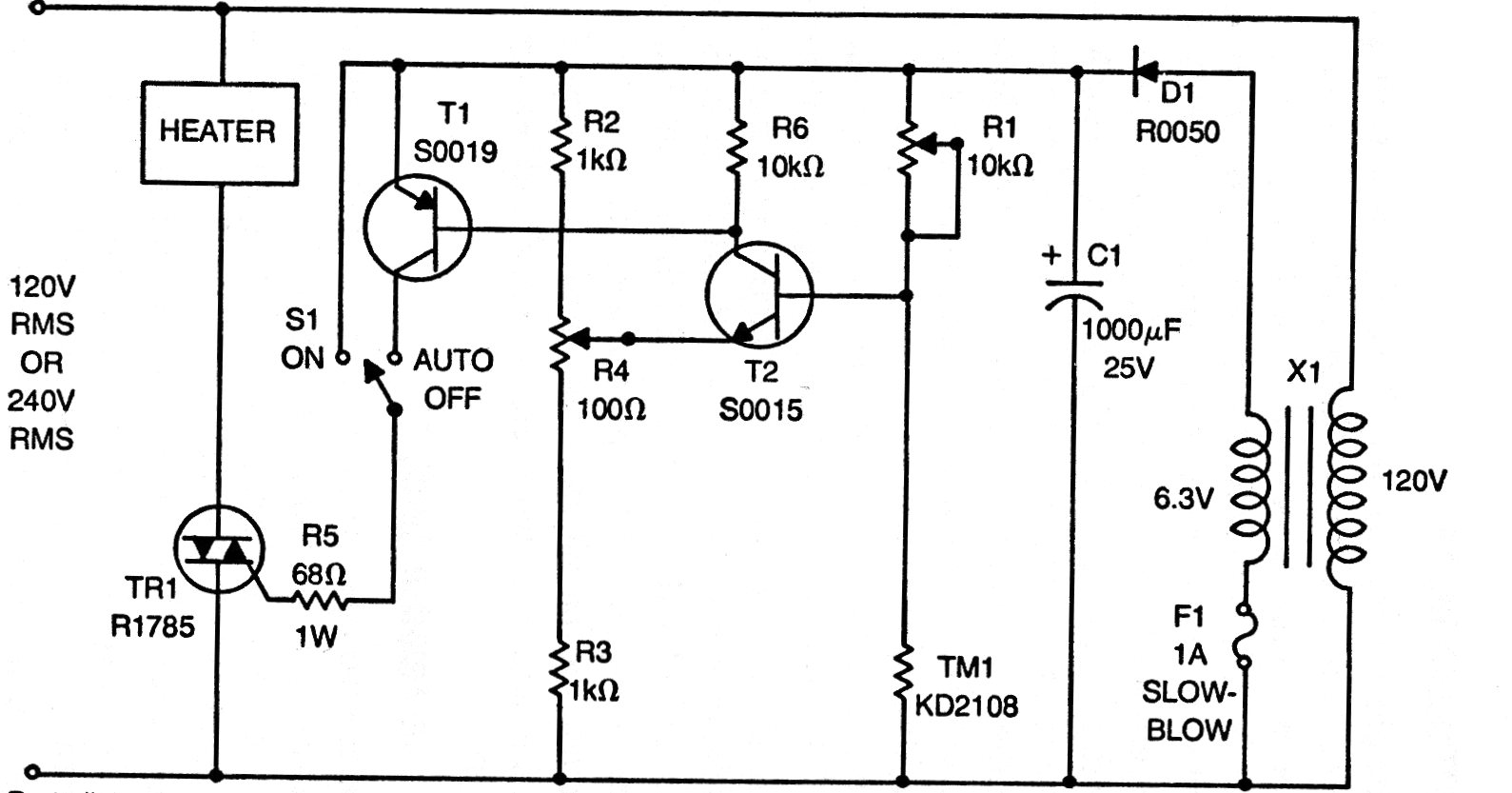
We found this circuit in an old documentation from the 70s, but it can be assembled with modern components. T1 can be a BC548 and T2 a BC538. The TM1 sensor is an NTC of approximately 10k of resistance. The Triac can be of the TIC series with current capacity according to the heating element. This component must be mounted on a good heat radiator. The NTC must sense the ambient temperature, set to R1. D1 can be a 1N4002 and transformer X1 has a secondary of 200 mA or more of current. For the 220 V network, the transformer must have a primary according to this voltage.




