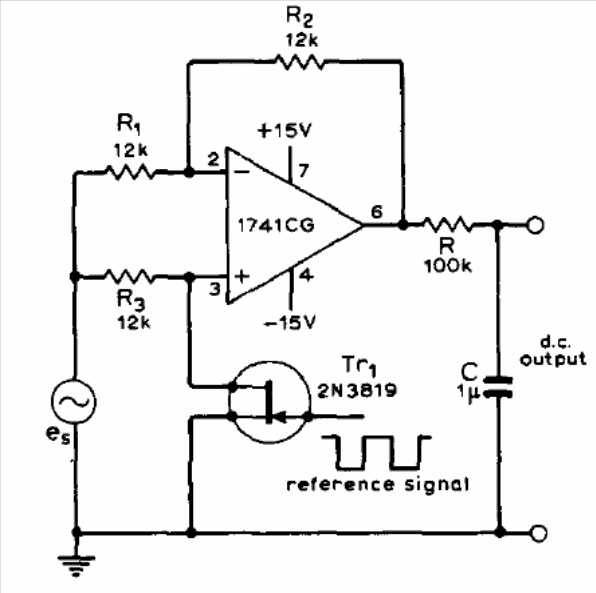
This circuit, found in a 1973 operational documentation, detects phase variations of the input signal in relation to the reference signal. The operating system can also be powered with lower voltages and other operational can be tried. The circuit operates with signals at the frequency of the power grid.




