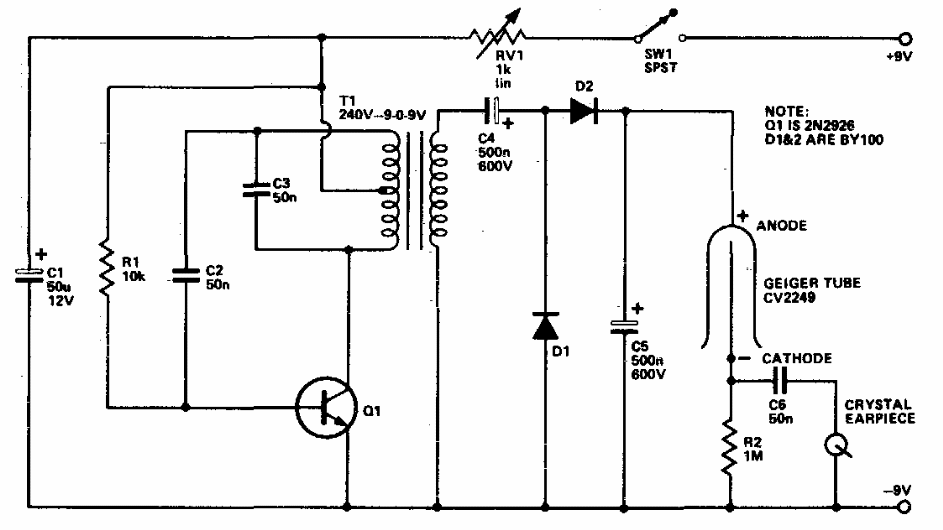
Unlike the previous detector circuit, this includes the inverter not requiring a high voltage battery. In fact, the inverter of this circuit can be used in the previous one. The transistor can be a BD135. The critical component is the Geiger tube.
Unlike the previous detector circuit, this includes the inverter not requiring a high voltage battery. In fact, the inverter of this circuit can be used in the previous one. The transistor can be a BD135. The critical component is the Geiger tube.