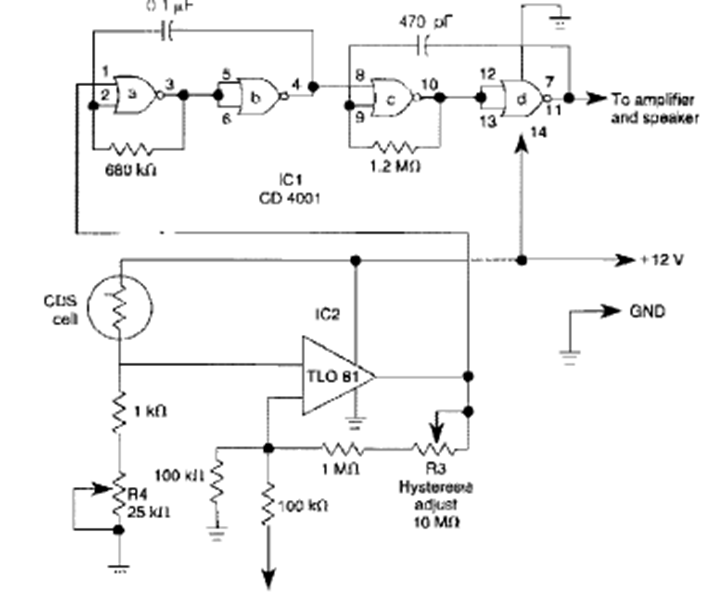
This circuit was obtained from the Encyclopedia of Electronic Circuits volume 5 of 1995. The circuit uses the 4001 CMOS to obtain hysteresis in the sensor feedback.
We found this circuit in the La Radio per Tutti magazine in Italy in 1926. The coil can be made...
This circuit was found in the March 1999 issue of Electronics Now magazine. The meter is analog and...
The basis of this circuit is the 723 integrated circuit, not very common today. We obtained this...