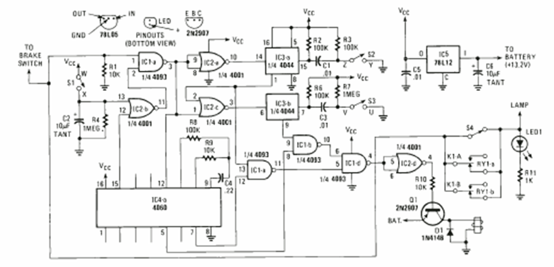
This sophisticated circuit for the 90s car was found in the 1993 edition of Radio Electronics Special Projects. It uses components that are still common today.
This monostable multivibrator with signals in phase opposition was found in October 1986 Radio...
I found this simple circuit from an English magazine from 1984. The circuit can be easily...
We found this circuit in a Harris Semiconductor Databook of 1977. The circuit can be implemented with any...