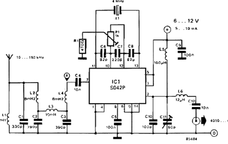
With this circuit, signals in the range of 10 kHz to 150 kHz can be received at close to 4 MHz from a shortwave receiver. The circuit is from a 303 Circuits from the 90s.
This monostable multivibrator with signals in phase opposition was found in October 1986 Radio...
I found this simple circuit from an English magazine from 1984. The circuit can be easily...
We found this circuit in a Harris Semiconductor Databook of 1977. The circuit can be implemented with any...