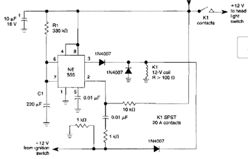
This automatic shutdown circuit was found in a William Sheets from the 1990s. The circuit automatically shuts down a car's electrical system.
This monostable multivibrator with signals in phase opposition was found in October 1986 Radio...
I found this simple circuit from an English magazine from 1984. The circuit can be easily...
We found this circuit in a Harris Semiconductor Databook of 1977. The circuit can be implemented with any...