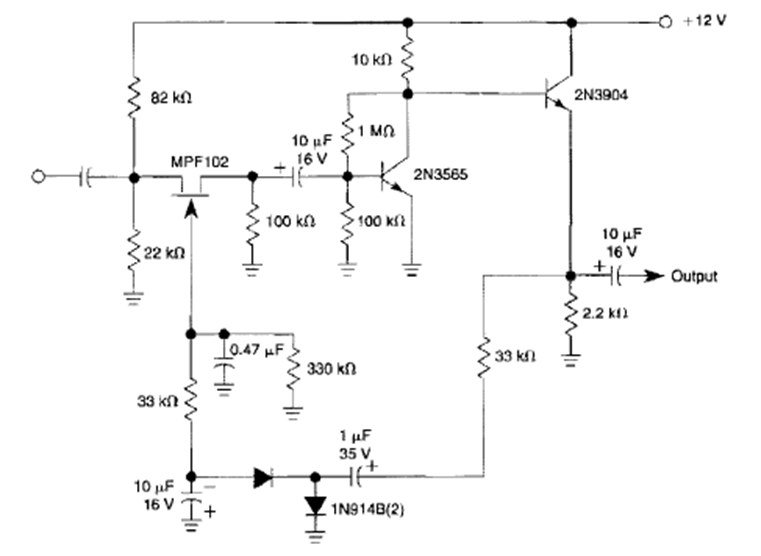
This circuit is from a 1990s publication by William Sheets. The circuit consists of a stage whose gain is adjusted according to the signal intensity.
This monostable multivibrator with signals in phase opposition was found in October 1986 Radio...
I found this simple circuit from an English magazine from 1984. The circuit can be easily...
We found this circuit in a Harris Semiconductor Databook of 1977. The circuit can be implemented with any...