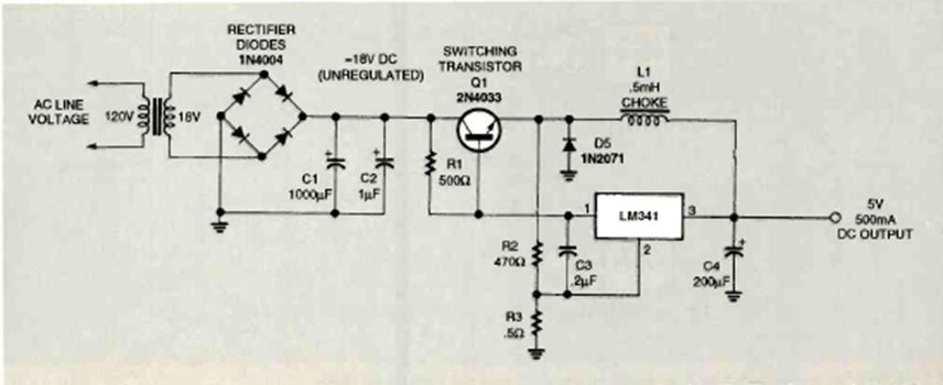
This hybrid power supply circuit was found in the August 1997 issue of Electronics Now magazine. The power transistor and the integrated circuit must be provided with heat sinks.
The circuit shown is suggested by National Semiconductor in its 1994 Linear Applications Handbook. We...
The ZN416E integrated circuit is uncommon today. It consists of a complete radio, like the one...
In the figure we show how to implement a voltage reference with the ON Semiconductor rail-to-rail...