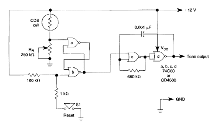
This latching light alarm was found in the 1995 Encyclopedia of Electronic Circuits Volume 5. The circuit is powered with 12 V to provide a signal to a power stage.
The circuit shown is suggested by National Semiconductor in its 1994 Linear Applications Handbook. We...
The ZN416E integrated circuit is uncommon today. It consists of a complete radio, like the one...
In the figure we show how to implement a voltage reference with the ON Semiconductor rail-to-rail...