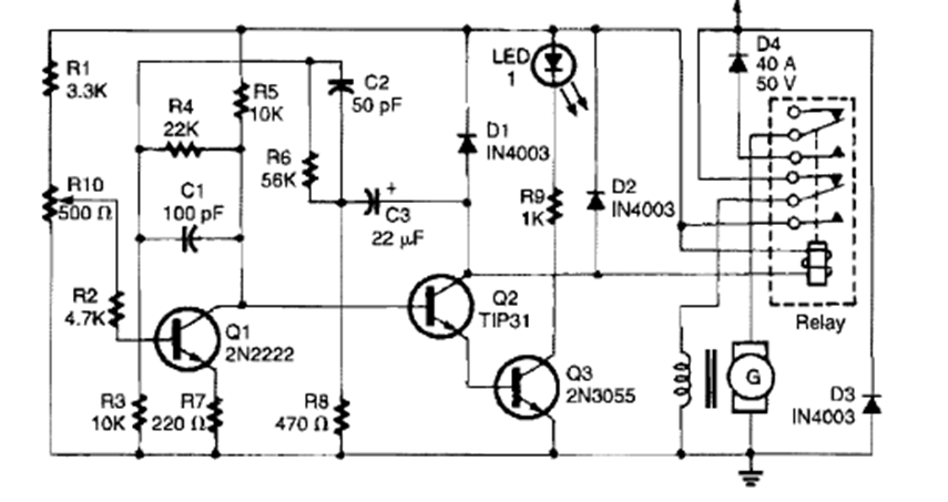
Found in a Radio Electronics store from the 90s, this circuit acts on the alternator. The circuit uses a 2N3055 that must be equipped with a good heat sink.
This circuit is from a 1997 publication. In it, the circuit uses a light emitter that points to a...
The integrated circuit of this amplifier is not very common today. The output transistors can be...
This circuit for measuring bridges was found in American documentation from the 60's. Transistors are...