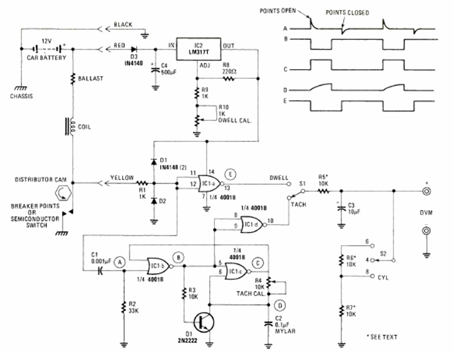
This circuit for old cars with mechanical ignition control was found in the 1983 Electronics Experimenter Special projects magazine. The circuit uses common components and works for 12 V cars.
This circuit for old cars with mechanical ignition control was found in the 1983 Electronics Experimenter Special projects magazine. The circuit uses common components and works for 12 V cars.