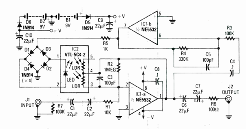
We found this circuit in the Radio Electronics Handbook magazine special edition of 1992. The circuit uses an optocoupler as an electronic potentiometer.
The circuit shown is suggested by National Semiconductor in its 1994 Linear Applications Handbook. We...
The ZN416E integrated circuit is uncommon today. It consists of a complete radio, like the one...
In the figure we show how to implement a voltage reference with the ON Semiconductor rail-to-rail...