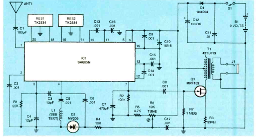
This circuit was found in the January 1999 issue of Electronics Now magazine. The circuit uses an integrated circuit from the period and has earphone listening.
The circuit shown is suggested by National Semiconductor in its 1994 Linear Applications Handbook. We...
The ZN416E integrated circuit is uncommon today. It consists of a complete radio, like the one...
In the figure we show how to implement a voltage reference with the ON Semiconductor rail-to-rail...