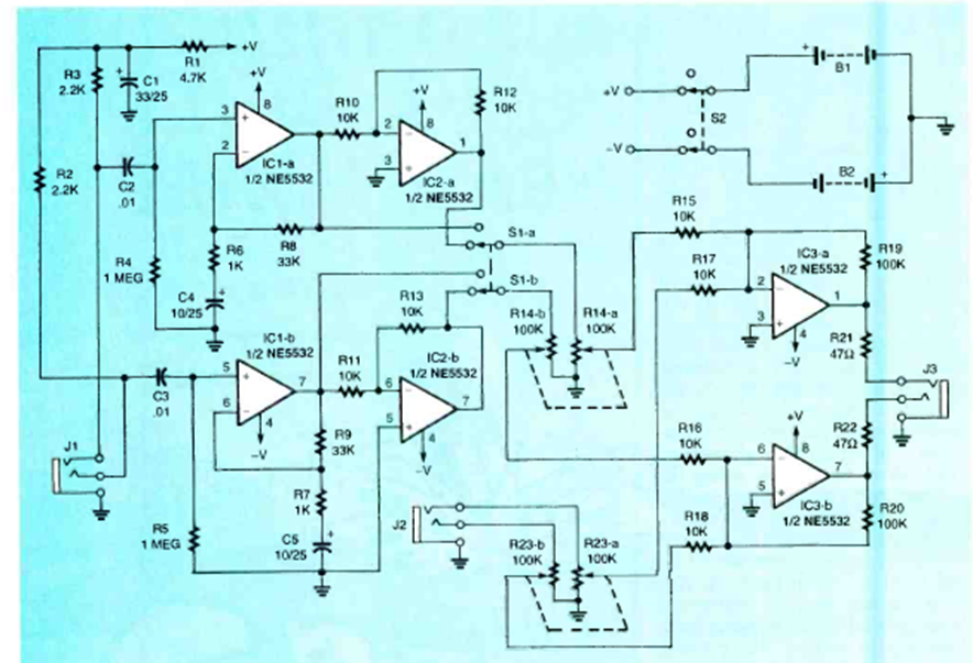
This circuit was found in the September 1997 issue of Electronics Now magazine. The circuit is for low impedance headphones powered by two batteries.
The circuit shown is suggested by National Semiconductor in its 1994 Linear Applications Handbook. We...
The ZN416E integrated circuit is uncommon today. It consists of a complete radio, like the one...
In the figure we show how to implement a voltage reference with the ON Semiconductor rail-to-rail...