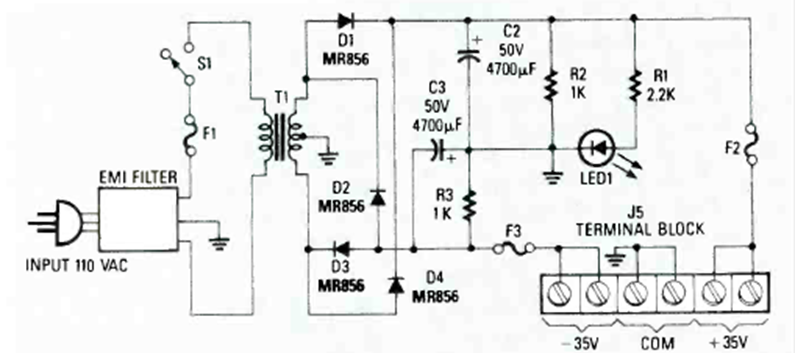
This power supply was found in the same 1990 special issue of Radio Electronics Experimenter magazine that describes an amplifier of up to 100 W per channel with the LM12.
The circuit shown is suggested by National Semiconductor in its 1994 Linear Applications Handbook. We...
The ZN416E integrated circuit is uncommon today. It consists of a complete radio, like the one...
In the figure we show how to implement a voltage reference with the ON Semiconductor rail-to-rail...